Suite des aventures après l’évolution 2.0 et les filtres Radford on continu la découverte de ces 3A-380.
Je n’ai pas pu résister au changement des condensateurs électrochimiques. Etant donné qu’ils ont bien vécu, des MKT raisonnables redonneront un souffle de jeunesse.


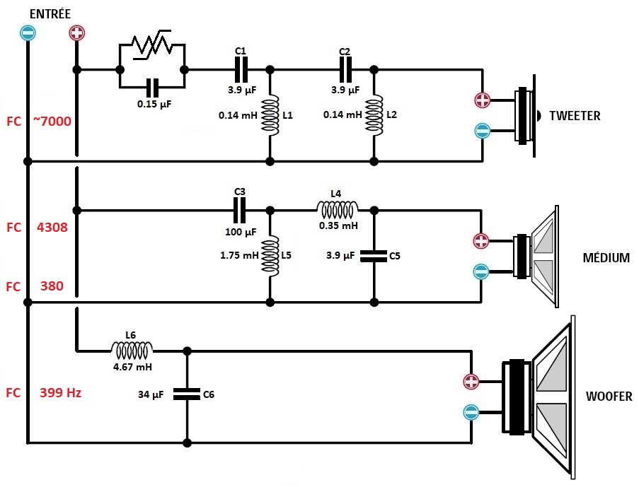
Petites modifications
Pas de grand changement en vu sinon l’ajustement de quelques valeurs.
- Tweeter : pas de modification du filtre à 24 dB seulement le remplacement des condensateurs de 4 µF par des MKT de 3.9 µF.
- Médium : je réutilise le condensateur de 100 µF du grave pour le passe haut afin de rapprocher la FC vers les 400 Hz.
- Grave : remplacement du condensateur par un de 34 µF.
A l’écoute cela change beaucoup
Malgré les condensateurs MKT, dans l’ensemble le résultat n’est pas encore à mon goût.
- Le grave se place correctement et n’a plus cet effet tonneau. Enfin un bon compromis que je pense conserver tel quel.
- Les médiums et les aigus retrouvent beaucoup plus de clarté mais le timbre sonne finalement comme les actualités de l’INA des années 50.
Je ne peux me résoudre à ce résultat après avoir investi dans le remplacement des condensateurs. Je mets en place le Lab de mesure dans le but de voir ce que les courbes peuvent révéler.
Mesures avec le Lab
Nouvel exercice, modifier le rendu du médium / tweeter uniquement en me basant sur les mesures.
J’installe le Lab dans le bureau de manière à pouvoir modifier les filtres. De ce fait les mesures ne seront pas faussées par le re positionnement du micro ou un réglage de REW.
Je peux enchainer les mesures après chaque changement de composant et ainsi voir l’incidence.
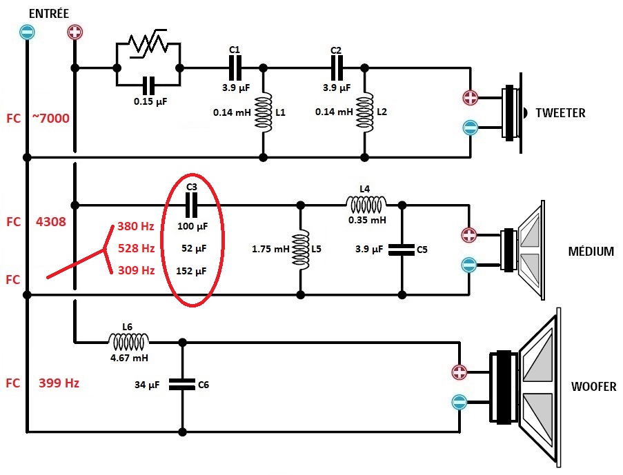
Test du C3 pour le passe bande


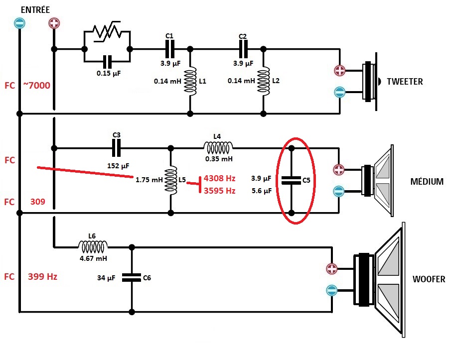
Test du C5 avec le C3 de 152µF


Après avoir mesuré une très légère différence, je décide de dessouder les L3 et C4 du correcteur d’origine et gagner ainsi un peu de place pour les nouveaux composants.
Montage final


Pour le montage final, je vais utiliser le 100 µF d’origine et lui ajouter en parallèle un électrochimique de 47 µF.
Pour diminuer la bosse après les 10 KHz je supprime le polyswitch et remet en place la résistance 2R4.
L’ajout de la résistance permet de bien diminuer la bosse au- dessus des 10 KHz.
En rouge c’est la première mesure après avoir remplacé les condensateurs de 4µF par les MKT de 3.9µF, en violet les modifications C3, C5 et R1 déduites uniquement des mesures. J’ai légèrement gagné en linéarité, j’espère gagner aussi sur le rendu.
Moment de vérité
Je vais enfin entendre ce que les modifications ont engendrées. Ai-je amélioré le filtre ou l’ai-je contrarié au point d’avoir un rendu horrible ?

Incroyable…

Je retrouve le timbre que j’aime !
- En remettant la résistance je craignais de perdre les aigus mais ils sont bien là, distinct et sans piquer les oereilles. Ils sont parfaits même avec ce filtre 2x 12dB.
- Les médiums ont perdu ce ton nasillard et sont extrêmement clairs grâce à la bosse des 800Hz qui leurs confère une petite dominance sur le spectre.
- N’ayant pas modifié les basses, elles sont toujours aussi belles et ce, même avec le chevauchement du médium.
On voit grâce aux courbes que le grave s’écroule rapidement, malgré le passe bas à 400Hz, ce qui correspondrait plus à une FC de 150Hz. Pour combler le manque avec le croisement du médium, je pourrais essayer de descendre le passe bande vers 200Hz. Vu la courbe du médium qui n’est pas linéaire, le gain risque de ne pas être énorme. A tester.
Je crois que j’approche du but avec ce filtrage. Avec les caractéristiques du HP médium, il serait possible de calculer un correcteur pour diminuer la bosse des 800HZ, mais sans les références exactes, les calculs me sont impossibles.
Il me reste la possibilité de mesurer moi-même les caractéristiques du HP avec le Lab mais pour cela il me faut encore concevoir les outils nécessaires tel que le plateau à degrés et le boitier avec la résistance de référence.
Le Lab m’a finalement emmené sur des chemins bien différents de ceux que j’aurais empruntés et la route semble bien plus longue avec lui. J’avais pressenti que je m’amuserai avec ces 3A, en effet !
Soyez le premier à commenter